X
Instagram
LEY DE INCLUSIÓN
PROTOCOLO LEY KARIN
Documento Ley Karin
Formulario Denuncias
¿Qué es la Ley Karin?
¿Qué pasa si denuncio?
¿Qué pasa después que denuncio?
INTRANET NUEVA
INTRANET ANTIGUA
GOBIERNO TRANSPARENTE
LABORATORIO
INICIO
QUIÉNES SOMOS
Misión, Visión y Valores
Directorio
Ejecutivos
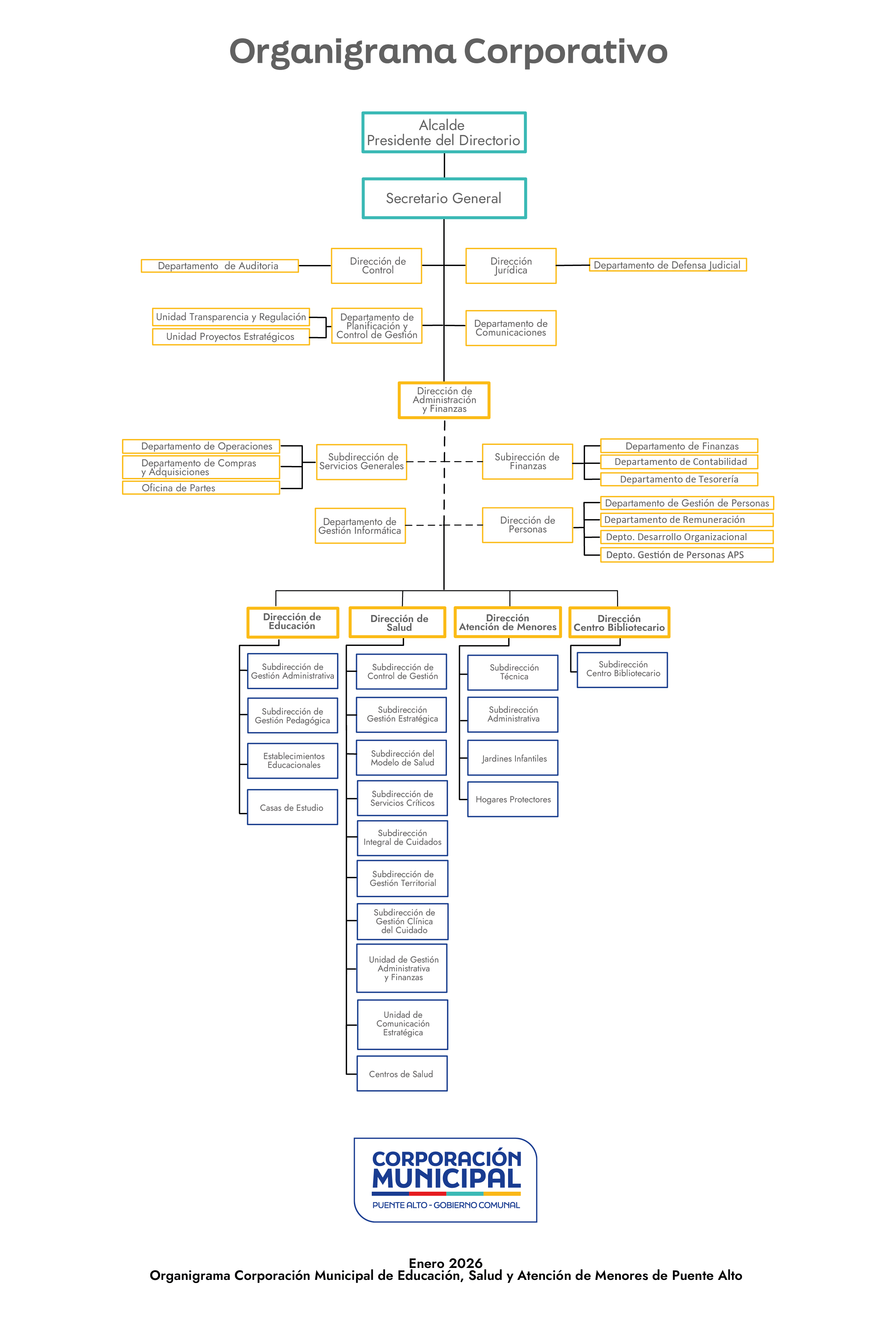
Organigrama
EDUCACIÓN
Establecimientos
Casas de Estudio
PADEM
SALUD
Plan de Salud
Entrega de Resultados Online
JARDINES INFANTILES
Hogares Protectores
CENTRO BIBLIOTECARIO
CORREO CORPORATIVO
Seleccionar página
Organigrama Corporación Municipal de Educación, Salud y Atención de Menores de Puente Alto